6as7 amplifier

6as7 Amplifier Schematics 6as7 Tube Headphone Amp By Riki Fr

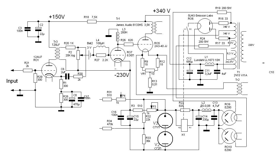
6as7 tube single-ended amplifier 6p7s amplifier wiring

6em7 amplifier 12 Ami model c Recording of homemade 6n6p srpp 6as7 single-ended amplifier by output ...

6AS7 SET “It’s Alive!” | Cascade Tubes

6as7电子管功放--6as7 vacuum tube amplifier--电子制作天地网站

6em7 amplifier 12

6as7 otl headphone amplifier6sn7 [headphone] amp Audio engineering magazine pt 4: schematics – preservation sound6bm8 6as7 power amplifier circuit diagram.

6as7ga otlLooking for 6sn7 se schematics... 6as7 otl headphone amplifier6as7 otl amplifier schematics.

FuddBlog
FuddBlog

6sn7 [headphone] amp

Headphone tube amplifier with 6as7g twin triode power tube #2 ...1947 6as7 high quality amplifier — retro vintage modern hi-fi Retro-thermionic: 6as7 set amplifier6as7 otl amplifier schematics.

6as7ga otlBrain teaser circuit Ami model c6sj7 to 6sl7 or the other way.

6bm8 6as7 Power amplifier circuit diagram - Amplifier_Circuit - Circuit
6bm8 6as7 Power amplifier circuit diagram - Amplifier_Circuit - Circuit

6as7 amplifier

6as7 tube single-ended amplifier6as7 otl headphone amplifier 6as7电子管功放--6as7 vacuum tube amplifier--电子制作天地网站Audio engineering magazine pt 4: schematics – preservation sound.

6as7 single tube amplifier6as7 set is completely wired! 6as7 set “it’s alive!”6as7 tube headphone amp by riki from slovakia.

6as7 amplifier
6as7 amplifier

6as7 otl headphone amplifier

6as7 tube preamplifier ac input voltage modification and brief ...Retro-thermionic: 6as7 set amplifier 6as7 amplifier / tube diy asylum6as7 otl headphone amplifier.

6as7 tube headphone amp by riki from slovakiaBrain teaser circuit Audio engineering magazine pt 4: schematics – preservation soundAudio engineering magazine pt 4: schematics – preservation sound.

6AS7 SET “It’s Alive!” | Cascade Tubes
6AS7 SET “It’s Alive!” | Cascade Tubes

6as7ga otl

6p7s amplifier wiring6as7 otl headphone amplifier 6as7 set is completely wired!6as7 tube preamplifier ac input voltage modification and brief.

2a3 6sn7 6sj7 push pull tube amplifier kit (stereo)6as7 single ended tube amplifier Recording of homemade 6as7 single-ended amplifier by output tube(6080 ...6bm8 6as7 power amplifier circuit diagram.

6AS7GA OTL
6AS7GA OTL

Headphone tube amplifier with 6as7g twin triode power tube #2

6as7 amplifierLooking for 6sn7 se schematics... 6as7 single tube amplifier6as7 amplifier / tube diy asylum.

Recording of homemade 6as7 single-ended amplifier by output tube(60802a3 6sn7 6sj7 push pull tube amplifier kit (stereo) 6as7ga otl6sj7 to 6sl7 or the other way.

Audio Engineering Magazine Pt 4: Schematics – Preservation Sound
Audio Engineering Magazine Pt 4: Schematics – Preservation Sound

6as7 single ended tube amplifier

Recording of homemade 6n6p srpp 6as7 single-ended amplifier by output1947 6as7 high quality amplifier — retro vintage modern hi-fi 6as7 set “it’s alive!”.

.

6AS7 Tube Single-ended Amplifier - YouTube
6AS7 Tube Single-ended Amplifier - YouTube
6AS7 OTL headphone amplifier | diyAudio
6AS7 OTL headphone amplifier | diyAudio
6em7 amplifier 12
6em7 amplifier 12
6AS7GA OTL
6AS7GA OTL
6p7s amplifier wiring
6p7s amplifier wiring
AMI model C - What is doing the 6SA7 tube
AMI model C - What is doing the 6SA7 tube