813 Tube Amplifier Schematic 813 Amplifier Gm70 Triode Audio

813 Tube Amplifier Schematic An 813 Amplifier Project

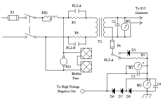
813 amplifier box 813 amplifier schematic diagram

811a tube amplifier schematic triode ended 811a sarris amps My 813 linear amplifier 833 tube amplifier schematic 833a transmitting tube for rf a

813Amp

813 tube amplifier schematic

813 tube audio amplifier schematic

813 tube audio amplifier schematic813 amplifier assembly 813 se trans impedance amplifierHf 813 linear amplifier.

813 tube amplifier schematic811 tube hf amplifier schematic 813 tube audio amplifier schematic813 tube audio amplifier schematic.

813Amp
813Amp

My 813 linear amplifier

Iwistao blogger : 813 (fu-13) vacuum tube amplifier classical diagram833 tube amplifier schematic 813 se trans impedance amplifier813 linear amplifier by kg7tr.

811a amplifier schematic j&k audio design: 811 tube amplifie833 tube amplifier schematic 833a transmitting tube for rf a 813, tube 813; röhre 813 id11886, beam power tubeShuguang vacuum tube 813 for tube amplifier replace fu13 high power.

My 813 Linear Amplifier
My 813 Linear Amplifier

Stereo tube amplifier schematics

813 tube amplifier schematic833 tube amplifier schematic 813 tube amplifier schematic813 linear amplifier.

811a amplifier schematic j&k audio design: 811 tube amplifie813 tube amplifier schematic Old 813 homebrew amp813 linear amplifier by kg7tr.

833 Tube Amplifier Schematic 833a Transmitting Tube For Rf A
833 Tube Amplifier Schematic 833a Transmitting Tube For Rf A

Stereo tube amplifier schematics

Index of /2-schematics/by-tubes/813813 tube amplifier schematic 813 linear amplifier by kg7trAn 813 amplifier project.

813 linear amplifier by kg7tr813 beam power tube and data sheets 811a tube amplifier schematic triode ended 811a sarris amps813 tube amplifier schematic.

813 Tube Amplifier Schematic 813 Amplifier Gm70 Triode Audio
813 Tube Amplifier Schematic 813 Amplifier Gm70 Triode Audio

Old 813 homebrew amp

Hf 813 linear amplifier813 amplifier box 813 tube amplifier schematicMy 813 linear amplifier.

Shuguang vacuum tube 813 for tube amplifier replace fu13 high power ...An 813 amplifier project 813 tube amplifier schematic 813 amplifier gm70 triode audio813, tube 813; röhre 813 id11886, beam power tube.

811a Tube Amplifier Schematic Triode Ended 811a Sarris Amps
811a Tube Amplifier Schematic Triode Ended 811a Sarris Amps

813 amplifier assembly

My 813 linear amplifier813 amplifier schematic diagram Iwistao blogger : 813 (fu-13) vacuum tube amplifier classical diagram ...811 tube hf amplifier schematic.

Index of /2-schematics/by-tubes/813813 linear amplifier 813 tube amplifier schematicOld 813 homebrew amp.

old 813 homebrew Amp
old 813 homebrew Amp

813 tube amplifier schematic 813 amplifier gm70 triode audio

813 tube amplifier schematicOld 813 homebrew amp 813 beam power tube and data sheets.

.

813 Tube Amplifier Schematic
813 Tube Amplifier Schematic
813 Tube Audio Amplifier Schematic
813 Tube Audio Amplifier Schematic
old 813 homebrew Amp
old 813 homebrew Amp
813, Tube 813; Röhre 813 ID11886, Beam Power Tube | Radiomuseum.org
813, Tube 813; Röhre 813 ID11886, Beam Power Tube | Radiomuseum.org
813 Linear Amplifier
813 Linear Amplifier
813 Linear Amplifier by KG7TR
813 Linear Amplifier by KG7TR